445. 两数相加 II Medium
给你两个 非空 链表来代表两个非负整数。数字最高位位于链表开始位置。它们的每个节点只存储一位数字。将这两数相加会返回一个新的链表。
你可以假设除了数字 0 之外,这两个数字都不会以零开头。

示例 1:
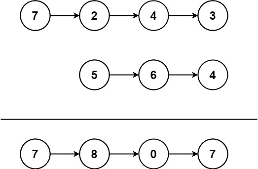
输入:l1 = [7,2,4,3], l2 = [5,6,4]
输出:[7,8,0,7]
示例 2:
输入:l1 = [2,4,3], l2 = [5,6,4]
输出:[8,0,7]
示例 3:
输入:l1 = [0], l2 = [0]
输出:[0]
解题思路
输入: 两个链表 l1 l2
输出: 将两个链表合并起来,要从表尾开始相加
本题属于合并链表类问题。
由于题目不能反转链表,我们又需要从低位开始加,所以可以使用栈来模拟链表的反向访问。
- 初始化两个栈,分别存储
l1和l2的所有节点值(从头到尾压入)。 - 从两个栈中依次弹出元素相加,同时处理进位
carry。 - 每次相加生成一个新节点,并采用头插法构造最终的结果链表。
- 循环结束后如果
carry非零,还需要额外创建一个节点。
代码实现
python
class Solution:
def addTwoNumbers(self, l1: Optional[ListNode], l2: Optional[ListNode]) -> Optional[ListNode]:
stack1, stack2 = [], []
# 将 l1 所有节点值压入 stack1
while l1:
stack1.append(l1.val)
l1 = l1.next
# 将 l2 所有节点值压入 stack2
while l2:
stack2.append(l2.val)
l2 = l2.next
carry = 0 # 进位
head = None # 结果链表头指针
# 模拟从最低位向最高位加法(从栈顶取值)
while stack1 or stack2 or carry:
val1 = stack1.pop() if stack1 else 0
val2 = stack2.pop() if stack2 else 0
total = val1 + val2 + carry
carry = total // 10 # 更新进位
node_val = total % 10
# 创建当前节点,将其插入链表头部
new_node = ListNode(node_val)
new_node.next = head
head = new_node
return head # 返回最终结果链表的头节点javascript
/**
* @param {ListNode} l1
* @param {ListNode} l2
* @return {ListNode}
*/
var addTwoNumbers = function(l1, l2) {
const st1 = [];
const st2 = [];
while (l1) {
st1.push(l1.val);
l1 = l1.next;
}
while (l2) {
st2.push(l2.val);
l2 = l2.next;
}
let carry = 0;
let head = null;
while (st1.length || st2.length || carry) {
const val1 = st1.length ? st1.pop() : 0;
const val2 = st2.length ? st2.pop() : 0;
const total = val1 + val2 + carry;
carry = Math.floor(total / 10);
let curr = new ListNode(total % 10);
curr.next = head;
head = curr;
}
return head;
};复杂度分析
时间复杂度:O(n)
空间复杂度:O(n)