2. 两数相加 Medium
给你两个 非空 的链表,表示两个非负的整数。它们每位数字都是按照 逆序 的方式存储的,并且每个节点只能存储 一位 数字。
请你将两个数相加,并以相同形式返回一个表示和的链表。
你可以假设除了数字 0 之外,这两个数都不会以 0 开头。

示例 1:
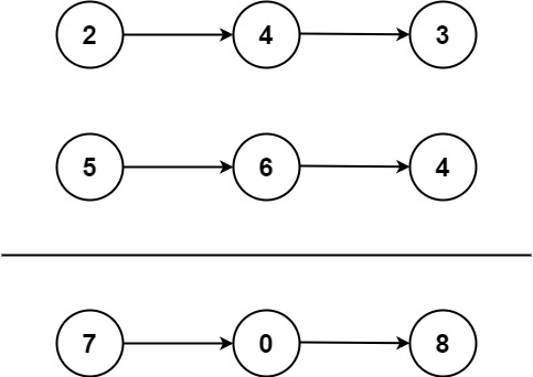
输入:l1 = [2,4,3], l2 = [5,6,4]
输出:[7,0,8]
解释:342 + 465 = 807.
示例 2:
输入:l1 = [0], l2 = [0]
输出:[0]
示例 2:
输入:l1 = [9,9,9,9,9,9,9], l2 = [9,9,9,9]
输出:[8,9,9,9,0,0,0,1]
解题思路
输入: 两个链表 l1 l2,每个节点只能存储一个数字
输出: 返回一个新的链表,表示它们的和
本题属于合并链表类问题。
- 我们需要有一个变量
carry来存储相加后进位的值,因为最大数字只有 9,所以carry只会是 0 和 1 - 创建一个虚拟头节点
dummy:它的.next指向最终的答案链表 - 遍历两个链表
l1、l2,直到都为空且进位carry也为 0:while l1 or l2 or carry: - 分别取出当前位的值
val1,val2 - 计算总和:
total = val1 + val2 + carry - 当前节点值为:
nodeVal = total % 10 - 更新进位值:
carry = total // 10 - 将当前位结果插入结果链表:
curr.next = ListNode(nodeVal)
最后返回 dummy.next 即为结果链表头。
代码实现
python
class Solution:
def addTwoNumbers(self, l1: Optional[ListNode], l2: Optional[ListNode]) -> Optional[ListNode]:
# 创建一个虚拟头节点,方便后续操作
dummy = ListNode(0)
curr = dummy # 指针用于构建结果链表
carry = 0 # 进位缓存
# 遍历两个链表,直到两个都为空且没有进位
while l1 or l2 or carry:
# 分别取出两个节点的值,如果为空则视为 0
val1 = l1.val if l1 else 0
val2 = l2.val if l2 else 0
# 两个值加上进位
total = val1 + val2 + carry
carry = total // 10 # 更新进位(0 或 1)
node_val = total % 10 # 当前位的值
# 构建新节点,加入结果链表
curr.next = ListNode(node_val)
curr = curr.next # 指针后移
# 移动两个输入链表的指针
if l1:
l1 = l1.next
if l2:
l2 = l2.next
# 返回虚拟头节点的下一个,即结果链表的头
return dummy.nextjavascript
var addTwoNumbers = function(l1, l2) {
const dummy = new ListNode(0);
let curr = dummy;
let carry = 0;
while (l1 || l2 || carry) {
const val1 = l1 ? l1.val : 0;
const val2 = l2 ? l2.val : 0;
const total = val1 + val2 + carry;
const nodeVal = total % 10;
carry = Math.floor(total / 10);
curr.next = new ListNode(nodeVal);
curr = curr.next;
if (l1) {
l1 = l1.next;
}
if (l2) {
l2 = l2.next;
}
}
return dummy.next;
};复杂度分析
时间复杂度:O(n)
空间复杂度:O(1)